010-84855146
18911788564
当前位置: 首页 >文章详情

校长评课|NEBS第八届教学大赛张悦“一带一路的中国名片”

校长评课|NEBS第八届教学大赛张悦“一带一路的中国名片”
时间: 2024-06-05 17:59:21来源: 国际教育在线

上海新纪元双语学校

第八届教学大赛

赛教小档案

赛教教师:双语初中部张悦老师

赛教课题:“一带一路的中国名片”

教授年级:七年级

校长评课

第八届教学大赛听课评课04

听课人:李海林

时间:2024年6月3日

教师:张悦

科目:历史

班级:七(4)班

课题:一带一路的中国名片

一、课堂观察

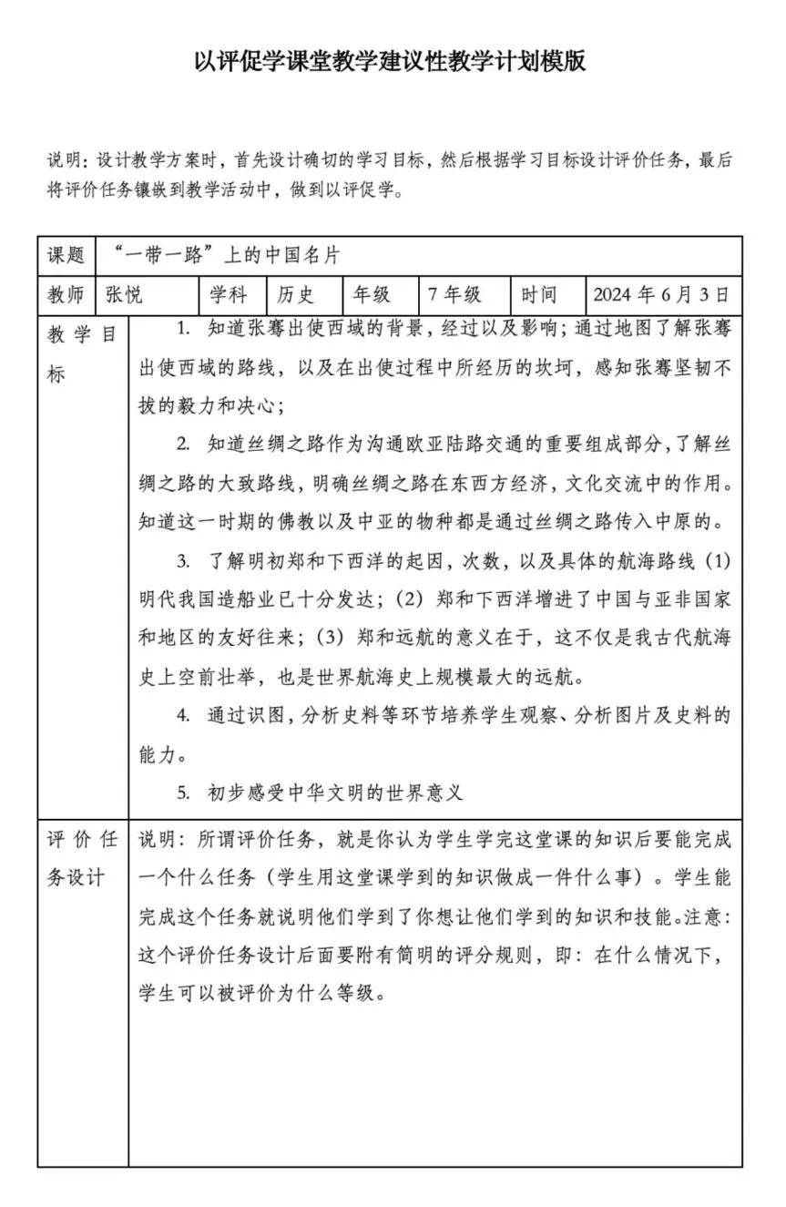
1.国家课程校本化实施的一个重要方面,是对教材的调整、补充、加工,张悦老师这堂课,实际上是历史学科七年级上学期教材的某一部分的内容与七年级下学期教材的某一部分的内容,在“一带一路”主题下综合而成的一堂课。这种综合教材内容组成更适合教学的主题的作法,值得提倡。

2.张悦老师这堂课,很鲜明地分为三个板块,一是“一带一路的人物名片”,一是“一带一路的城市名片”,一是“一带一路的文物名片”,实际上就是分别从人物、城市、文物三个方面,讲“一带一路”的历史脉络。从课堂结构来说,是非常清晰的。在教学过程中,张悦老师每一个环节,都为学生提供了一个“任务单”,通过让学生填表的方式,让学生在课堂里有事可做,让学生动起来了。总的来说,张老师这堂课,较好地达成了教学目标。

二、主题研讨(评价任务的类型及要求)

1. 张悦老师的这堂课,是研讨“评价任务的类型及要求”。张老师为这堂课设计的评价任务,即制作一张以“一带一路的中国名片”的海报。现在我们来讨论,“制作海报”属于哪一种评价任务呢?

表面来看,这似乎是一个制作类的任务,但是这堂课的教学目标又并不是“掌握制作海报的技能”,而是用制作海报的这种方式来达成掌握历史知识(“一带一路历史脉络”)的目的。制作海报只是这个评价任务的形式,实质性的内容,其实是这个海报的内容写作。海报的图片设计、排版设计是跟着文字走的,是起次要作用的。真正帮助学生达成教学目标的,是写作的过程。因此可以确定,张老师这堂课设计的评价任务类型,是“写作”。

2.张老师这堂课,真正让学生达成这一目的的具体的活动是什么呢?

——在制作“一带一路的人物名片”的时候,学生主要是阅读教材上的有关资料,然后分“人物名称”“主要事迹”“人物故事”三个方面提取有效信息填入表格。

——在制作“一带一路的城市名片”的时候,学生主要是阅读老师提供的文字材料以及老师在课堂上提供的PPT图片,然后分“一带一路经过了哪些城市”“城市简介”等内容填入表格。

——在制作“一带一路文物名片”的时候,学生主要是阅读老师提供的文字材料和图片,然后分“文物名称”“文物的历史意义”“对中国发展有什么启发”等内容填入表格。

写作活动的特点是“输入”+“输出”。输入即阅读,输出即写作。先阅读再写作。学生达成教学目标,学到知识,就是在这个输入与输出的过程中实现的。

3.显然,写作类的评价任务,就达成教学目标而言,重点在“输入”。表面看,是在围绕“制作海报”(即写作)展开教学,而实际上,老师要悄悄地把“输入”放大、做细、做实。因为这一个环节,才是真正起到实际的教学效应的部分。

如果从这个意义上来分析张老师的这堂课,张老师在“阅读材料”这个重点环节上,做得有点“不大”“不细”“不实”。应通过对材料的细读、比较读、图片和文字结合读、讨论读等方式,放大、做细、做实。这就叫“突出重点”。

三、教学随想

1.我们常说,课如其人。张悦老师的课清澈、简洁,相应就少了点波澜,在生动活泼上就缺了点。我们也知道,硬要改变自己的风格,也是比较难的。我的建议是:把自己的固有的风格发挥到极致。既然是以清澈简洁为自己的课堂教学风格,那就把材料功夫做到位,课堂整体结构是清澈简洁的,但以材料的丰富,弥补生动活泼之不足,又使得清澈简洁的课堂有血有肉。

2.由张老师的课,我想到一个课堂教学语言的语调的问题。张老师的课堂教学语言是清楚的、完整的。但是我总感到有点“知识发布”的味道,有点冷。我理想中的课堂教学语言,是面对面交流的、个人对个人的、有内容也有情感的口语。只有讲到概念的时候,才用到书面语,而帮助学生理解知识的语言,应尽量口语化。这一点供张老师参考。

张悦老师课后反思节选

第三个环节是研读史料制作文物名片。这一环节将文物信息和文献史料给学生,学生提取历史意义谈谈对当代中国发展的启示。但是要想达到历史课的厚重,还应该提供更多的资料,尤其是不同维度的资料,比如数据,国内国外贸易比重等,这样才能更好的感受到张骞通西域的艰难;郑和下西洋的宝船一艘就要耗费白银几十万两,大小船只200多艘,由此让学生去感受明朝的强大。

在本节课的设计之初,我就在问自己,有没有为了活动而活动,有没有落实教学目标,有没有给学生思考的空间,会不会框架太多。上完这节课以后我认为本节课每一个环节,是靠着学生的知识素养和公开课的任务来完成的,这也让我切实感受到,教师搜集甄别资料,搭建框架,学生自主学习,是一件相当有挑战的任务,是更有深度的探索。

教育是一门艺术,我们说教学相长,教师的成长应是搭建更成熟的框架,更加系统的知识体系,但是又不限制学生的思考,任重道远,继续努力。

其他老师评课摘要

教师发展中心主任葛姝媛老师:

这节课中可以明显的看到张悦老师的评价意识。在布置完主线任务“制作“一带一路”上的中国名片”后,张悦老师先展示了一张七1班学生做的展板,并让4班学生提提意见,不仅使学生明确的学习任务,也激发了学生想更好的完成任务的意愿。另外,在每个讲故事的环节,张悦老师都设计了一份评价量表,学生展示学习成果讲历史故事之后,张悦老师都会邀请其他组的成员进行评价,可以看见学生在对他人进行评价时真正使用了评价量表,并使用评价量表促使自己的学习成果展示更好一些。课堂问答环节,张悦老师也很注意使用语言激励评价,比如当学生精确说出历史人物、事件对当代中国发展的意义时,张老师会及时总结并表扬学生。

思考:

历史学科核心素养有:家国情怀(价值追求的目标)历史解释(历史思维和表达能力)唯物史观 (理论保证)时空观念(学科本质的体现)史料实证(必要途径),可以看出历史学科具有非常独特的学科特点和育人价值,从会读史料到得出史论,可深可浅,从会讲历史故事到以史鉴今,也是可深可浅,历史学科的学习活动设计如何往深度发展,促发学生的高阶思维,爱上历史故事,也许老师的某句点拨就会使部分学生想要研究历史,切身感受“读史可以明智,知古可以鉴今”,可以真的跨越时空观念。本节课的深度可以往哪里挖掘、在哪里设计,是我们可以继续学习和思考的。

教师发展中心潘晓伟老师:

本堂课针对教改主题设计了三个评价任务,三个评价任务都以小组合作的方式展开,张老师能注重小组的反馈和展示,基本做到有活动即有反馈和展示,有反馈和展示即有师生的点评,张老师能对进行展示的学生进行用词和姿态的指导,以帮助学生今后进行更好地展示;在师生互动环节中,张老师比较有耐心,能给学生以时间进行思考和解释,这些都是值得肯定的地方。

历史学科必须关注学科核心素养的培育。时空观念、史料实证、历史解释、唯物史观、家国情怀这些元素,张老师在课上都能有适度关注,尤其是以习近平总书记的“新年贺词”作为本课的结尾,起到了很好的点题和升华作用。

当然,本课也有不足之处,对历史学科思维能力的培养还有欠缺。今后如何能更好地准备史料,帮助学生阅读史料,激发学生的兴趣和探知欲,培养学生的历史理解和分析能力,还需要我们一起努力。

文综教研组长宋国凤老师:

教学目标第1点中的“了解张骞出使西域的坎坷”,在教学中并未体现出,对张骞丝绸之路的路径只是一带而过的看了下地图,建议可以挑选一些区域,进行今昔对比、历史故事情节讲解等方式让学生体会其中的艰辛,感知张骞的毅力和决心,升华情感价值观培养的目标。

建议加入张骞西域之行和郑和西洋之行的相同点和不同点对比,如张骞所在朝代和郑和的不同,他们西行路线的异同,他们的行为在历史意义上的异同等,增加课堂的趣味性的同时,还可加深学生对古代丝绸之路(始于张骞,成于郑和)的理解。

精彩花絮

结束

①特别声明:本站点注明为"原创"的文章,版权均属国际教育在线所有,未经书面允许不得以任何形式转载,违者将依法追究责任;

②免责声明:本站部分未注明“原创”的文章,均来源于网友提供或网络搜集由本站编辑整理,如涉及版权问题,请联系本站管理员予以更改或删除,联系邮箱:85861739@qq.com

地址:
电话: